圆因生物自主研发的HPV相关肿瘤治疗性疫苗TI-0093已于去年正式开启在HPV16 阳性晚期复发或转移性实体瘤患者的中临床一期研究。作为全球首个进入肿瘤治疗领域临床阶段的环状RNA药物,其早期研发核心成果以《Circular RNA-based HPV16 therapeutic vaccine elicits potent and durable antitumor immunity》为题,于2026年1月7日发表于国际知名期刊《Journal of Experimental & Clinical Cancer Research》(《实验与临床癌症研究杂志》,简称J Exp Clin Cancer Res)。
—来源:Journal of Experimental & Clinical Cancer Research官网—
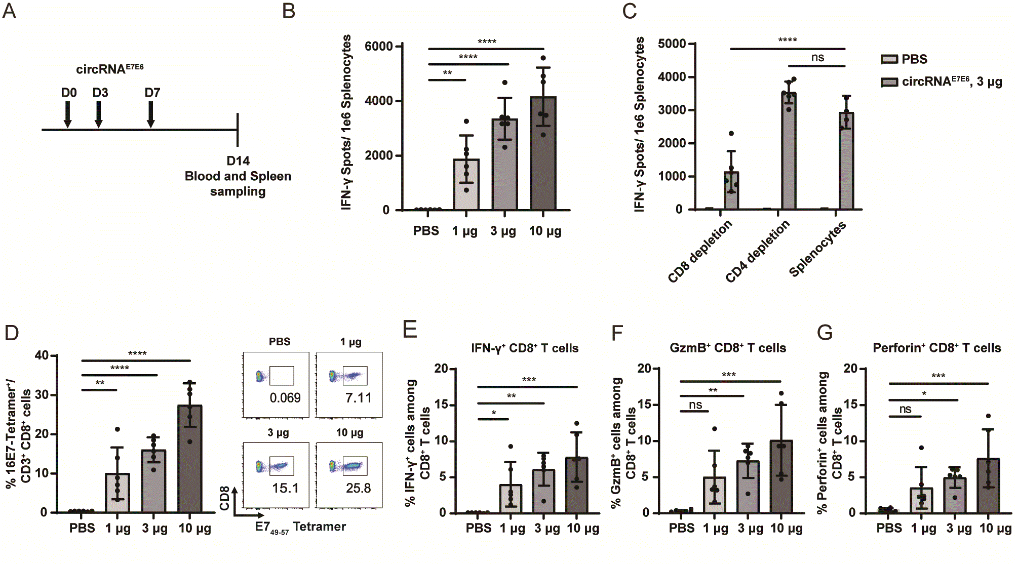
该研究依托圆因生物自主研发的环状RNA技术平台,采用创新设计策略构建编码突变及免疫增强修饰型HPV16 E7/E6融合抗原的circRNAE7E6通过脂质纳米颗粒(LNP)递送系统经肌肉注射给药。临床前研究结果显示,在C57BL/6小鼠模型中,circRNAE7E6可剂量依赖性诱导脾细胞产生抗原特异性IFNγ,显著提升外周血中HPV16 E7特异性CD8⁺ T细胞占比,并增强抗原特异性细胞毒性T淋巴细胞(CTL)中IFN-γ、穿孔素(PRF1)及颗粒酶B(GzmB)等关键效应分子的表达。上述数据证实,circRNAE7E6可在小鼠体内高效诱发针对HPV的特异性细胞免疫应答。
图1:circRNAE7E6激活抗原特异性T细胞
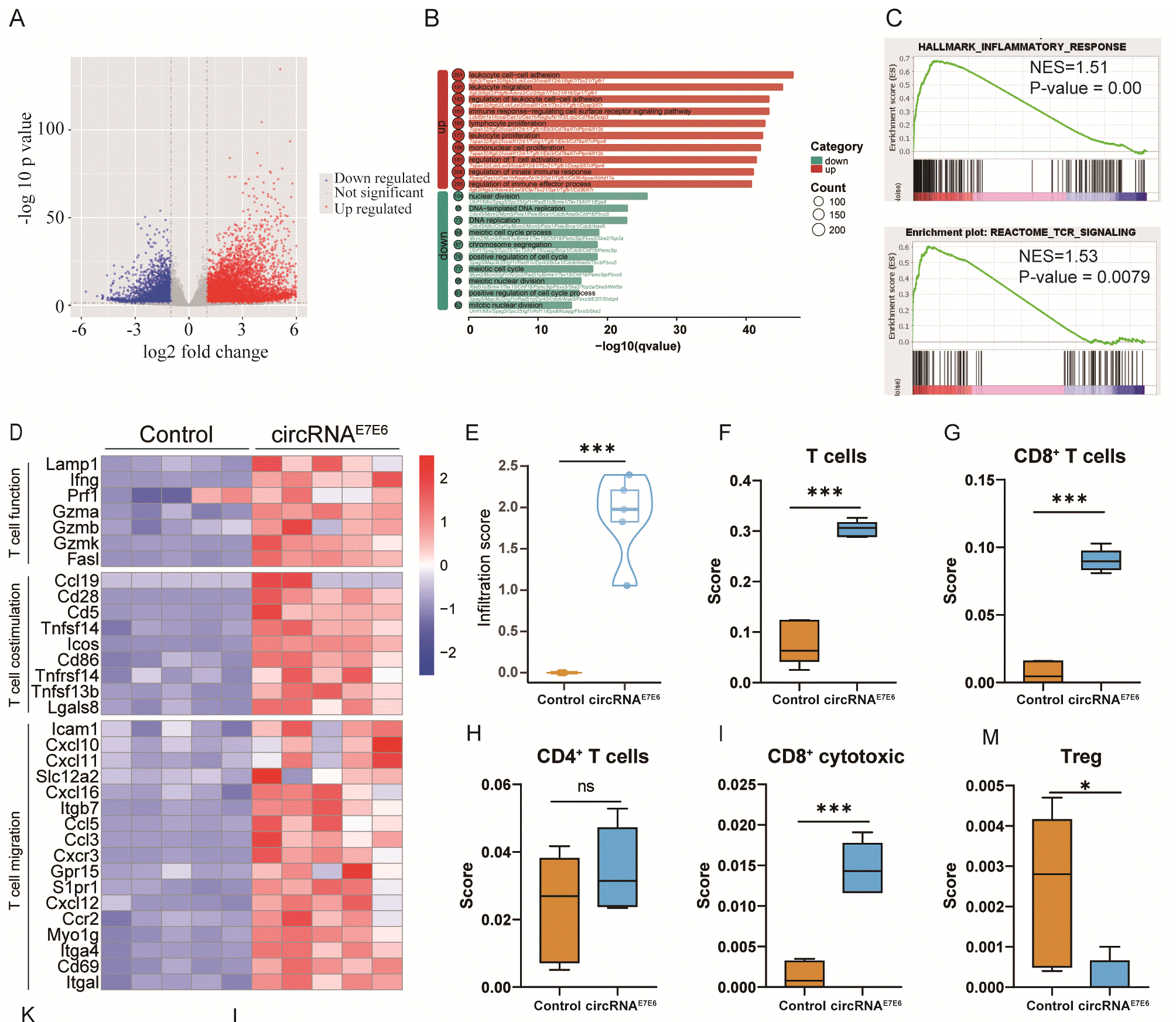
在小鼠肿瘤模型研究中,研究团队为免疫功能正常小鼠皮下接种TC-1肿瘤细胞后,采用circRNAE7E6进行免疫干预,待肿瘤体积达到预设标准后采集肿瘤组织开展测序分析。RNA-Seq结果表明,circRNAE7E6可在肿瘤微环境中诱导强效抗肿瘤免疫反应,实现肿瘤局部活跃的免疫浸润,具体表现为免疫激活基因显著上调、免疫细胞大量浸润,以及肿瘤微环境向促炎状态偏移。
图2:circRNAE7E6实现肿瘤局部活跃的免疫浸润
治疗性复发模型数据进一步显示,接受circRNAE7E6疫苗干预的10只小鼠,均在21天内实现肿瘤完全消退。为验证长期保护效果,研究团队于第30天对这些无瘤小鼠再次接种了更多的TC-1肿瘤细胞,随访至第58天,所有小鼠均持续维持无瘤状态,与对照组肿瘤持续进展形成鲜明对比。同时,二次接种前的检测结果显示,小鼠外周血中抗原特异性CD8⁺ T细胞水平显著升高。该结果表明,circRNAE7E6可快速高效抑制TC-1肿瘤生长并诱导形成长效免疫记忆,具备治疗HPV16相关癌症及预防肿瘤复发的潜在价值。
图3:circRNAE7E6介导肿瘤完全缓解并预防复发
综上,circRNAE7E6所展现的高效特异性免疫激活能力及显著抗肿瘤活性,为其后续临床研究提供了坚实的科学依据,有望为HPV16阳性复发性或转移性癌症患者提供全新治疗选择。此次研究不仅为HPV相关肿瘤治疗领域带来突破性思路,更充分彰显了圆因生物环状RNA技术平台的核心优势及卓越的临床转化能力。
自成立以来,圆因生物始终聚焦环状RNA技术创新,致力于搭建全球领先的技术平台,并推动其在创新药物研发及临床应用领域的产业化进程。环状RNA凭借闭合环状结构,无游离末端,不易被核酸外切酶降解,且生产原辅料简单,无需核苷酸修饰及5’-端加帽、3’-端加尾等复杂工艺,这些独特优势使其成为新一代RNA药物的核心研发方向,备受行业关注。
目前,圆因生物研发管线已全面覆盖肿瘤、自身免疫性疾病等多个重大疾病领域,涵盖治疗性肿瘤疫苗、体内CAR-T等多个重磅研发项目。依托核心技术平台优势,公司未来将持续推进创新药物研发,为更多疾病领域提供突破性治疗方案,助力全球患者健康福祉提升。
原文链接:https://link.springer.com/article/10.1186/s13046-026-03640-7
